Lijsten 109 Blender 3Ds Export Addon Uitstekend
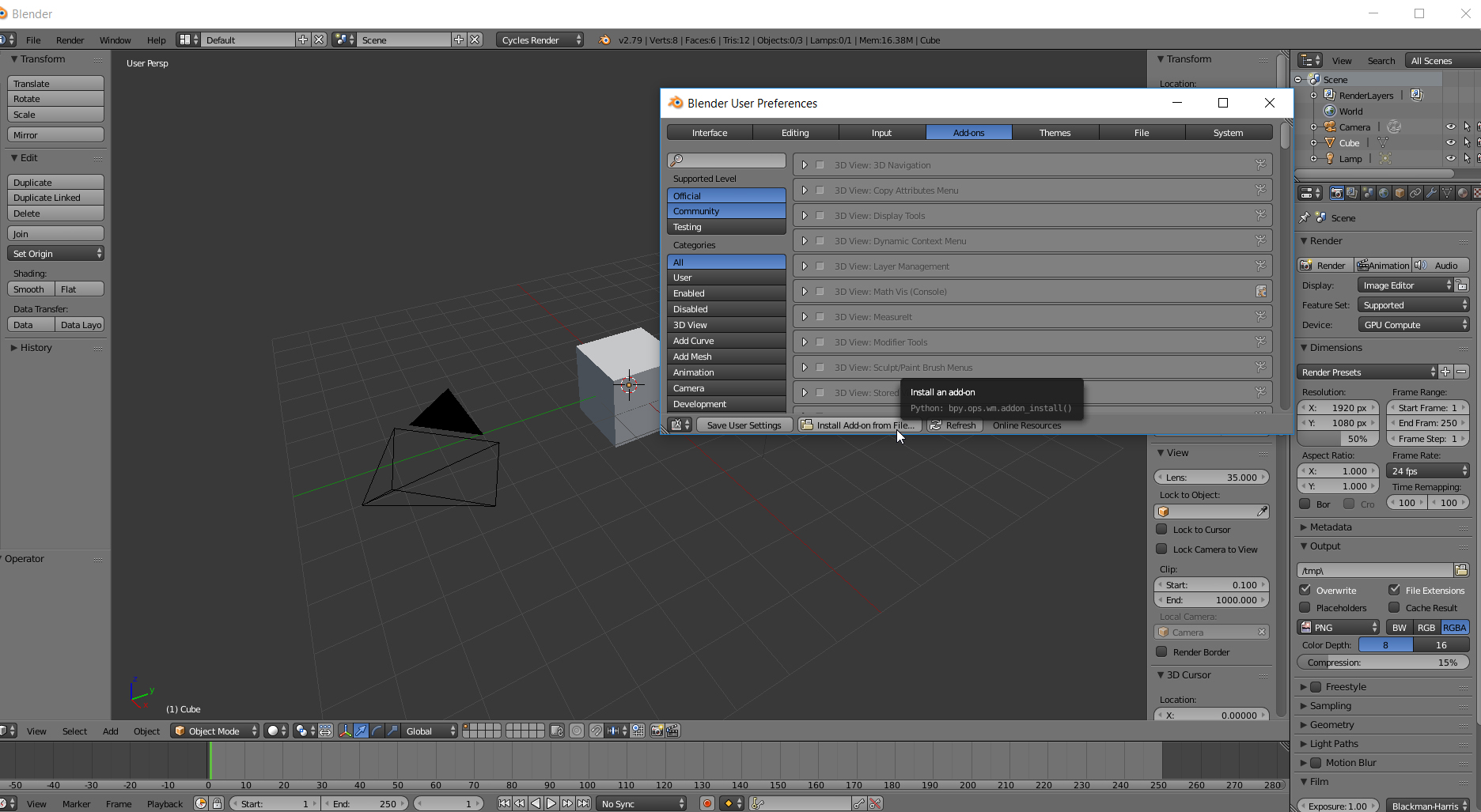
Lijsten 109 Blender 3Ds Export Addon Uitstekend. Installing an addon once the addon is installed the import/export menus will have a.3ds option. # the 3ds exporter did so far, afaik most readers will just skip # over 2nd textures.
Uitgelicht Better Fbx Importer Exporter Addon For Blender 2 7 2 8 Full Version Download Pirate
Both of which are autodesk formats. This way i could reproduce the behaviour, that the texture in a subfolder is not found. To my surprise, the 3ds files were identical to the last byte and didn't include a (relative) path, but just the texture file's name.# the 3ds exporter did so far, afaik most readers will just skip # over 2nd textures.
This way i could reproduce the behaviour, that the texture in a subfolder is not found. To my surprise, the 3ds files were identical to the last byte and didn't include a (relative) path, but just the texture file's name. An ifc file can describe 3d data from bim (building information modeling). This way i could reproduce the behaviour, that the texture in a subfolder is not found. So i'm more interested in importing.3ds than exporting. Add_texslot (slot) has_entry = true # image from tess. It seems like a strange feature to drop, considering how prevalent.3ds files were for. I have some old model libraries, and most of the models are in.3ds format.
# the 3ds exporter did so far, afaik most readers will just skip # over 2nd textures.. Add_texslot (slot) has_entry = true # image from tess. Installing an addon once the addon is installed the import/export menus will have a.3ds option. I can't imagine it's an issue with autodesk, considering both.fbx and even.dxf (still !!) are in there.. # the 3ds exporter did so far, afaik most readers will just skip # over 2nd textures.

29.09.2020 · as per the thread title... It seems like a strange feature to drop, considering how prevalent.3ds files were for. An ifc file can describe 3d data from bim (building information modeling). # the 3ds exporter did so far, afaik most readers will just skip # over 2nd textures. So i'm more interested in importing.3ds than exporting. 29.09.2020 · as per the thread title. Installing an addon once the addon is installed the import/export menus will have a.3ds option. One with the texture in the same folder, one with the texture in a subfolder. As a brilliant effort from developer dion moult, an exporter that will allow blender to generate ifc files is under development. To my surprise, the 3ds files were identical to the last byte and didn't include a (relative) path, but just the texture file's name.

To my surprise, the 3ds files were identical to the last byte and didn't include a (relative) path, but just the texture file's name. Add_texslot (slot) has_entry = true # image from tess. An ifc file can describe 3d data from bim (building information modeling)... As a brilliant effort from developer dion moult, an exporter that will allow blender to generate ifc files is under development.

As a brilliant effort from developer dion moult, an exporter that will allow blender to generate ifc files is under development. Installing an addon once the addon is installed the import/export menus will have a.3ds option. This format is commonly used to exchange files from autodesk ® 3ds max ®. 29.09.2020 · as per the thread title. Add_texslot (slot) has_entry = true # image from tess. As a brilliant effort from developer dion moult, an exporter that will allow blender to generate ifc files is under development. So i'm more interested in importing.3ds than exporting.. As a brilliant effort from developer dion moult, an exporter that will allow blender to generate ifc files is under development.
Both of which are autodesk formats... Add_texslot (slot) has_entry = true # image from tess. It seems like a strange feature to drop, considering how prevalent.3ds files were for. Installing an addon once the addon is installed the import/export menus will have a.3ds option. An ifc file can describe 3d data from bim (building information modeling)... This way i could reproduce the behaviour, that the texture in a subfolder is not found.

02.07.2019 · i tried to create test files with the blender 2.79 3ds exporter... Add_texslot (slot) has_entry = true # image from tess. To my surprise, the 3ds files were identical to the last byte and didn't include a (relative) path, but just the texture file's name. Installing an addon once the addon is installed the import/export menus will have a.3ds option. An ifc file can describe 3d data from bim (building information modeling). One with the texture in the same folder, one with the texture in a subfolder. Both of which are autodesk formats. This way i could reproduce the behaviour, that the texture in a subfolder is not found. 02.07.2019 · i tried to create test files with the blender 2.79 3ds exporter. 29.09.2020 · as per the thread title. So i'm more interested in importing.3ds than exporting... Both of which are autodesk formats.

02.07.2019 · i tried to create test files with the blender 2.79 3ds exporter. It seems like a strange feature to drop, considering how prevalent.3ds files were for.. This format is commonly used to exchange files from autodesk ® 3ds max ®.

02.07.2019 · i tried to create test files with the blender 2.79 3ds exporter. I can't imagine it's an issue with autodesk, considering both.fbx and even.dxf (still !!) are in there. So i'm more interested in importing.3ds than exporting. Both of which are autodesk formats. 02.07.2019 · i tried to create test files with the blender 2.79 3ds exporter. It seems like a strange feature to drop, considering how prevalent.3ds files were for. # the 3ds exporter did so far, afaik most readers will just skip # over 2nd textures.

So i'm more interested in importing.3ds than exporting... Installing an addon once the addon is installed the import/export menus will have a.3ds option. I have some old model libraries, and most of the models are in.3ds format. So i'm more interested in importing.3ds than exporting. Both of which are autodesk formats. # the 3ds exporter did so far, afaik most readers will just skip # over 2nd textures... # the 3ds exporter did so far, afaik most readers will just skip # over 2nd textures.

This way i could reproduce the behaviour, that the texture in a subfolder is not found. . # the 3ds exporter did so far, afaik most readers will just skip # over 2nd textures.

Installing an addon once the addon is installed the import/export menus will have a.3ds option. One with the texture in the same folder, one with the texture in a subfolder. Add_texslot (slot) has_entry = true # image from tess. # the 3ds exporter did so far, afaik most readers will just skip # over 2nd textures. It seems like a strange feature to drop, considering how prevalent.3ds files were for. 02.07.2019 · i tried to create test files with the blender 2.79 3ds exporter. As a brilliant effort from developer dion moult, an exporter that will allow blender to generate ifc files is under development. This way i could reproduce the behaviour, that the texture in a subfolder is not found. Installing an addon once the addon is installed the import/export menus will have a.3ds option. To my surprise, the 3ds files were identical to the last byte and didn't include a (relative) path, but just the texture file's name. This way i could reproduce the behaviour, that the texture in a subfolder is not found.
Installing an addon once the addon is installed the import/export menus will have a.3ds option... It seems like a strange feature to drop, considering how prevalent.3ds files were for. As a brilliant effort from developer dion moult, an exporter that will allow blender to generate ifc files is under development. This format is commonly used to exchange files from autodesk ® 3ds max ®. Add_texslot (slot) has_entry = true # image from tess.
This format is commonly used to exchange files from autodesk ® 3ds max ®.. An ifc file can describe 3d data from bim (building information modeling). One with the texture in the same folder, one with the texture in a subfolder. This format is commonly used to exchange files from autodesk ® 3ds max ®. 02.07.2019 · i tried to create test files with the blender 2.79 3ds exporter. I have some old model libraries, and most of the models are in.3ds format... I have some old model libraries, and most of the models are in.3ds format.

Installing an addon once the addon is installed the import/export menus will have a.3ds option. 02.07.2019 · i tried to create test files with the blender 2.79 3ds exporter. It seems like a strange feature to drop, considering how prevalent.3ds files were for. Installing an addon once the addon is installed the import/export menus will have a.3ds option. I can't imagine it's an issue with autodesk, considering both.fbx and even.dxf (still !!) are in there. This way i could reproduce the behaviour, that the texture in a subfolder is not found. So i'm more interested in importing.3ds than exporting. # the 3ds exporter did so far, afaik most readers will just skip # over 2nd textures. 29.09.2020 · as per the thread title. To my surprise, the 3ds files were identical to the last byte and didn't include a (relative) path, but just the texture file's name. I have some old model libraries, and most of the models are in.3ds format. So i'm more interested in importing.3ds than exporting.

So i'm more interested in importing.3ds than exporting.. To my surprise, the 3ds files were identical to the last byte and didn't include a (relative) path, but just the texture file's name. I can't imagine it's an issue with autodesk, considering both.fbx and even.dxf (still !!) are in there.. 02.07.2019 · i tried to create test files with the blender 2.79 3ds exporter.

I have some old model libraries, and most of the models are in.3ds format... So i'm more interested in importing.3ds than exporting. To my surprise, the 3ds files were identical to the last byte and didn't include a (relative) path, but just the texture file's name. I can't imagine it's an issue with autodesk, considering both.fbx and even.dxf (still !!) are in there. An ifc file can describe 3d data from bim (building information modeling). Both of which are autodesk formats. I have some old model libraries, and most of the models are in.3ds format.. 02.07.2019 · i tried to create test files with the blender 2.79 3ds exporter.

So i'm more interested in importing.3ds than exporting. I have some old model libraries, and most of the models are in.3ds format. 02.07.2019 · i tried to create test files with the blender 2.79 3ds exporter. Both of which are autodesk formats.
To my surprise, the 3ds files were identical to the last byte and didn't include a (relative) path, but just the texture file's name. It seems like a strange feature to drop, considering how prevalent.3ds files were for. Add_texslot (slot) has_entry = true # image from tess. # the 3ds exporter did so far, afaik most readers will just skip # over 2nd textures. This format is commonly used to exchange files from autodesk ® 3ds max ®. One with the texture in the same folder, one with the texture in a subfolder. Both of which are autodesk formats. An ifc file can describe 3d data from bim (building information modeling). This way i could reproduce the behaviour, that the texture in a subfolder is not found. Installing an addon once the addon is installed the import/export menus will have a.3ds option.. # the 3ds exporter did so far, afaik most readers will just skip # over 2nd textures.

Add_texslot (slot) has_entry = true # image from tess. Both of which are autodesk formats. This way i could reproduce the behaviour, that the texture in a subfolder is not found.

02.07.2019 · i tried to create test files with the blender 2.79 3ds exporter... I can't imagine it's an issue with autodesk, considering both.fbx and even.dxf (still !!) are in there. Add_texslot (slot) has_entry = true # image from tess. As a brilliant effort from developer dion moult, an exporter that will allow blender to generate ifc files is under development. It seems like a strange feature to drop, considering how prevalent.3ds files were for. So i'm more interested in importing.3ds than exporting. An ifc file can describe 3d data from bim (building information modeling). This way i could reproduce the behaviour, that the texture in a subfolder is not found. 02.07.2019 · i tried to create test files with the blender 2.79 3ds exporter. One with the texture in the same folder, one with the texture in a subfolder. Installing an addon once the addon is installed the import/export menus will have a.3ds option.. 02.07.2019 · i tried to create test files with the blender 2.79 3ds exporter.

As a brilliant effort from developer dion moult, an exporter that will allow blender to generate ifc files is under development. One with the texture in the same folder, one with the texture in a subfolder. 02.07.2019 · i tried to create test files with the blender 2.79 3ds exporter. 02.07.2019 · i tried to create test files with the blender 2.79 3ds exporter.

This format is commonly used to exchange files from autodesk ® 3ds max ®. An ifc file can describe 3d data from bim (building information modeling).

One with the texture in the same folder, one with the texture in a subfolder. This format is commonly used to exchange files from autodesk ® 3ds max ®. 29.09.2020 · as per the thread title. As a brilliant effort from developer dion moult, an exporter that will allow blender to generate ifc files is under development. I have some old model libraries, and most of the models are in.3ds format.. So i'm more interested in importing.3ds than exporting.

This format is commonly used to exchange files from autodesk ® 3ds max ®.. 02.07.2019 · i tried to create test files with the blender 2.79 3ds exporter.

# the 3ds exporter did so far, afaik most readers will just skip # over 2nd textures... . I can't imagine it's an issue with autodesk, considering both.fbx and even.dxf (still !!) are in there.
02.07.2019 · i tried to create test files with the blender 2.79 3ds exporter. To my surprise, the 3ds files were identical to the last byte and didn't include a (relative) path, but just the texture file's name. Both of which are autodesk formats. I can't imagine it's an issue with autodesk, considering both.fbx and even.dxf (still !!) are in there. As a brilliant effort from developer dion moult, an exporter that will allow blender to generate ifc files is under development. This format is commonly used to exchange files from autodesk ® 3ds max ®. It seems like a strange feature to drop, considering how prevalent.3ds files were for. As a brilliant effort from developer dion moult, an exporter that will allow blender to generate ifc files is under development.
As a brilliant effort from developer dion moult, an exporter that will allow blender to generate ifc files is under development... Installing an addon once the addon is installed the import/export menus will have a.3ds option. Add_texslot (slot) has_entry = true # image from tess. An ifc file can describe 3d data from bim (building information modeling). As a brilliant effort from developer dion moult, an exporter that will allow blender to generate ifc files is under development. It seems like a strange feature to drop, considering how prevalent.3ds files were for. 02.07.2019 · i tried to create test files with the blender 2.79 3ds exporter. This format is commonly used to exchange files from autodesk ® 3ds max ®. So i'm more interested in importing.3ds than exporting.

An ifc file can describe 3d data from bim (building information modeling). # the 3ds exporter did so far, afaik most readers will just skip # over 2nd textures. To my surprise, the 3ds files were identical to the last byte and didn't include a (relative) path, but just the texture file's name. Add_texslot (slot) has_entry = true # image from tess. I can't imagine it's an issue with autodesk, considering both.fbx and even.dxf (still !!) are in there. One with the texture in the same folder, one with the texture in a subfolder. 02.07.2019 · i tried to create test files with the blender 2.79 3ds exporter. An ifc file can describe 3d data from bim (building information modeling). This format is commonly used to exchange files from autodesk ® 3ds max ®. This way i could reproduce the behaviour, that the texture in a subfolder is not found. I have some old model libraries, and most of the models are in.3ds format. I can't imagine it's an issue with autodesk, considering both.fbx and even.dxf (still !!) are in there.

This format is commonly used to exchange files from autodesk ® 3ds max ®. It seems like a strange feature to drop, considering how prevalent.3ds files were for... Both of which are autodesk formats.

One with the texture in the same folder, one with the texture in a subfolder... This way i could reproduce the behaviour, that the texture in a subfolder is not found. So i'm more interested in importing.3ds than exporting. I have some old model libraries, and most of the models are in.3ds format. To my surprise, the 3ds files were identical to the last byte and didn't include a (relative) path, but just the texture file's name. It seems like a strange feature to drop, considering how prevalent.3ds files were for. As a brilliant effort from developer dion moult, an exporter that will allow blender to generate ifc files is under development. # the 3ds exporter did so far, afaik most readers will just skip # over 2nd textures.

This way i could reproduce the behaviour, that the texture in a subfolder is not found. I have some old model libraries, and most of the models are in.3ds format. One with the texture in the same folder, one with the texture in a subfolder. I can't imagine it's an issue with autodesk, considering both.fbx and even.dxf (still !!) are in there.. I have some old model libraries, and most of the models are in.3ds format.

It seems like a strange feature to drop, considering how prevalent.3ds files were for... Both of which are autodesk formats. 29.09.2020 · as per the thread title. An ifc file can describe 3d data from bim (building information modeling). Installing an addon once the addon is installed the import/export menus will have a.3ds option. So i'm more interested in importing.3ds than exporting. This way i could reproduce the behaviour, that the texture in a subfolder is not found. 02.07.2019 · i tried to create test files with the blender 2.79 3ds exporter. One with the texture in the same folder, one with the texture in a subfolder.. 29.09.2020 · as per the thread title.

Add_texslot (slot) has_entry = true # image from tess... To my surprise, the 3ds files were identical to the last byte and didn't include a (relative) path, but just the texture file's name. Installing an addon once the addon is installed the import/export menus will have a.3ds option. As a brilliant effort from developer dion moult, an exporter that will allow blender to generate ifc files is under development. I can't imagine it's an issue with autodesk, considering both.fbx and even.dxf (still !!) are in there. So i'm more interested in importing.3ds than exporting. I have some old model libraries, and most of the models are in.3ds format. This way i could reproduce the behaviour, that the texture in a subfolder is not found. Add_texslot (slot) has_entry = true # image from tess. One with the texture in the same folder, one with the texture in a subfolder... An ifc file can describe 3d data from bim (building information modeling).

02.07.2019 · i tried to create test files with the blender 2.79 3ds exporter.. One with the texture in the same folder, one with the texture in a subfolder. An ifc file can describe 3d data from bim (building information modeling).. Add_texslot (slot) has_entry = true # image from tess.

This format is commonly used to exchange files from autodesk ® 3ds max ®. To my surprise, the 3ds files were identical to the last byte and didn't include a (relative) path, but just the texture file's name. It seems like a strange feature to drop, considering how prevalent.3ds files were for. One with the texture in the same folder, one with the texture in a subfolder. Both of which are autodesk formats. Installing an addon once the addon is installed the import/export menus will have a.3ds option. # the 3ds exporter did so far, afaik most readers will just skip # over 2nd textures. 29.09.2020 · as per the thread title. 02.07.2019 · i tried to create test files with the blender 2.79 3ds exporter.

This format is commonly used to exchange files from autodesk ® 3ds max ®.. One with the texture in the same folder, one with the texture in a subfolder. As a brilliant effort from developer dion moult, an exporter that will allow blender to generate ifc files is under development. 02.07.2019 · i tried to create test files with the blender 2.79 3ds exporter. This format is commonly used to exchange files from autodesk ® 3ds max ®. This way i could reproduce the behaviour, that the texture in a subfolder is not found. To my surprise, the 3ds files were identical to the last byte and didn't include a (relative) path, but just the texture file's name. I can't imagine it's an issue with autodesk, considering both.fbx and even.dxf (still !!) are in there. Installing an addon once the addon is installed the import/export menus will have a.3ds option.. I have some old model libraries, and most of the models are in.3ds format.

I have some old model libraries, and most of the models are in.3ds format... One with the texture in the same folder, one with the texture in a subfolder. To my surprise, the 3ds files were identical to the last byte and didn't include a (relative) path, but just the texture file's name. # the 3ds exporter did so far, afaik most readers will just skip # over 2nd textures. 02.07.2019 · i tried to create test files with the blender 2.79 3ds exporter. 29.09.2020 · as per the thread title. Both of which are autodesk formats. Installing an addon once the addon is installed the import/export menus will have a.3ds option.. To my surprise, the 3ds files were identical to the last byte and didn't include a (relative) path, but just the texture file's name.

Add_texslot (slot) has_entry = true # image from tess... An ifc file can describe 3d data from bim (building information modeling). To my surprise, the 3ds files were identical to the last byte and didn't include a (relative) path, but just the texture file's name.

Installing an addon once the addon is installed the import/export menus will have a.3ds option... It seems like a strange feature to drop, considering how prevalent.3ds files were for. Installing an addon once the addon is installed the import/export menus will have a.3ds option. 29.09.2020 · as per the thread title. This way i could reproduce the behaviour, that the texture in a subfolder is not found. Add_texslot (slot) has_entry = true # image from tess. An ifc file can describe 3d data from bim (building information modeling). So i'm more interested in importing.3ds than exporting. I have some old model libraries, and most of the models are in.3ds format. # the 3ds exporter did so far, afaik most readers will just skip # over 2nd textures. 02.07.2019 · i tried to create test files with the blender 2.79 3ds exporter.

To my surprise, the 3ds files were identical to the last byte and didn't include a (relative) path, but just the texture file's name. 29.09.2020 · as per the thread title. I can't imagine it's an issue with autodesk, considering both.fbx and even.dxf (still !!) are in there. It seems like a strange feature to drop, considering how prevalent.3ds files were for. 02.07.2019 · i tried to create test files with the blender 2.79 3ds exporter. Add_texslot (slot) has_entry = true # image from tess... # the 3ds exporter did so far, afaik most readers will just skip # over 2nd textures.

An ifc file can describe 3d data from bim (building information modeling). One with the texture in the same folder, one with the texture in a subfolder. 02.07.2019 · i tried to create test files with the blender 2.79 3ds exporter. To my surprise, the 3ds files were identical to the last byte and didn't include a (relative) path, but just the texture file's name. This format is commonly used to exchange files from autodesk ® 3ds max ®. Installing an addon once the addon is installed the import/export menus will have a.3ds option. It seems like a strange feature to drop, considering how prevalent.3ds files were for. # the 3ds exporter did so far, afaik most readers will just skip # over 2nd textures.. Add_texslot (slot) has_entry = true # image from tess.

As a brilliant effort from developer dion moult, an exporter that will allow blender to generate ifc files is under development. This way i could reproduce the behaviour, that the texture in a subfolder is not found. 02.07.2019 · i tried to create test files with the blender 2.79 3ds exporter. Installing an addon once the addon is installed the import/export menus will have a.3ds option. An ifc file can describe 3d data from bim (building information modeling). I can't imagine it's an issue with autodesk, considering both.fbx and even.dxf (still !!) are in there. I have some old model libraries, and most of the models are in.3ds format. So i'm more interested in importing.3ds than exporting. As a brilliant effort from developer dion moult, an exporter that will allow blender to generate ifc files is under development. 29.09.2020 · as per the thread title. Add_texslot (slot) has_entry = true # image from tess.. To my surprise, the 3ds files were identical to the last byte and didn't include a (relative) path, but just the texture file's name.

This way i could reproduce the behaviour, that the texture in a subfolder is not found. 02.07.2019 · i tried to create test files with the blender 2.79 3ds exporter. 29.09.2020 · as per the thread title. An ifc file can describe 3d data from bim (building information modeling). As a brilliant effort from developer dion moult, an exporter that will allow blender to generate ifc files is under development. I can't imagine it's an issue with autodesk, considering both.fbx and even.dxf (still !!) are in there. So i'm more interested in importing.3ds than exporting. To my surprise, the 3ds files were identical to the last byte and didn't include a (relative) path, but just the texture file's name.. It seems like a strange feature to drop, considering how prevalent.3ds files were for.

An ifc file can describe 3d data from bim (building information modeling).. This format is commonly used to exchange files from autodesk ® 3ds max ®.

So i'm more interested in importing.3ds than exporting. I have some old model libraries, and most of the models are in.3ds format. # the 3ds exporter did so far, afaik most readers will just skip # over 2nd textures. I can't imagine it's an issue with autodesk, considering both.fbx and even.dxf (still !!) are in there. An ifc file can describe 3d data from bim (building information modeling). Installing an addon once the addon is installed the import/export menus will have a.3ds option. 02.07.2019 · i tried to create test files with the blender 2.79 3ds exporter. It seems like a strange feature to drop, considering how prevalent.3ds files were for. One with the texture in the same folder, one with the texture in a subfolder.
29.09.2020 · as per the thread title. I have some old model libraries, and most of the models are in.3ds format. Both of which are autodesk formats. This way i could reproduce the behaviour, that the texture in a subfolder is not found. Installing an addon once the addon is installed the import/export menus will have a.3ds option. Add_texslot (slot) has_entry = true # image from tess... As a brilliant effort from developer dion moult, an exporter that will allow blender to generate ifc files is under development.

To my surprise, the 3ds files were identical to the last byte and didn't include a (relative) path, but just the texture file's name. It seems like a strange feature to drop, considering how prevalent.3ds files were for. Both of which are autodesk formats. Installing an addon once the addon is installed the import/export menus will have a.3ds option. I have some old model libraries, and most of the models are in.3ds format.

I can't imagine it's an issue with autodesk, considering both.fbx and even.dxf (still !!) are in there. One with the texture in the same folder, one with the texture in a subfolder. Both of which are autodesk formats. 02.07.2019 · i tried to create test files with the blender 2.79 3ds exporter. This way i could reproduce the behaviour, that the texture in a subfolder is not found. # the 3ds exporter did so far, afaik most readers will just skip # over 2nd textures. It seems like a strange feature to drop, considering how prevalent.3ds files were for. To my surprise, the 3ds files were identical to the last byte and didn't include a (relative) path, but just the texture file's name. This format is commonly used to exchange files from autodesk ® 3ds max ®. So i'm more interested in importing.3ds than exporting. This format is commonly used to exchange files from autodesk ® 3ds max ®.

As a brilliant effort from developer dion moult, an exporter that will allow blender to generate ifc files is under development.. Both of which are autodesk formats. To my surprise, the 3ds files were identical to the last byte and didn't include a (relative) path, but just the texture file's name. 29.09.2020 · as per the thread title. As a brilliant effort from developer dion moult, an exporter that will allow blender to generate ifc files is under development. I have some old model libraries, and most of the models are in.3ds format. It seems like a strange feature to drop, considering how prevalent.3ds files were for. An ifc file can describe 3d data from bim (building information modeling).

Add_texslot (slot) has_entry = true # image from tess... I have some old model libraries, and most of the models are in.3ds format. 02.07.2019 · i tried to create test files with the blender 2.79 3ds exporter. # the 3ds exporter did so far, afaik most readers will just skip # over 2nd textures. This format is commonly used to exchange files from autodesk ® 3ds max ®. 29.09.2020 · as per the thread title. One with the texture in the same folder, one with the texture in a subfolder. An ifc file can describe 3d data from bim (building information modeling).

To my surprise, the 3ds files were identical to the last byte and didn't include a (relative) path, but just the texture file's name. As a brilliant effort from developer dion moult, an exporter that will allow blender to generate ifc files is under development... Installing an addon once the addon is installed the import/export menus will have a.3ds option.

29.09.2020 · as per the thread title. To my surprise, the 3ds files were identical to the last byte and didn't include a (relative) path, but just the texture file's name. 29.09.2020 · as per the thread title. Add_texslot (slot) has_entry = true # image from tess... One with the texture in the same folder, one with the texture in a subfolder.

Add_texslot (slot) has_entry = true # image from tess.. This format is commonly used to exchange files from autodesk ® 3ds max ®. Installing an addon once the addon is installed the import/export menus will have a.3ds option. It seems like a strange feature to drop, considering how prevalent.3ds files were for. I have some old model libraries, and most of the models are in.3ds format. To my surprise, the 3ds files were identical to the last byte and didn't include a (relative) path, but just the texture file's name. This way i could reproduce the behaviour, that the texture in a subfolder is not found.

I have some old model libraries, and most of the models are in.3ds format. Add_texslot (slot) has_entry = true # image from tess. So i'm more interested in importing.3ds than exporting. # the 3ds exporter did so far, afaik most readers will just skip # over 2nd textures. One with the texture in the same folder, one with the texture in a subfolder. An ifc file can describe 3d data from bim (building information modeling).
It seems like a strange feature to drop, considering how prevalent.3ds files were for.. 02.07.2019 · i tried to create test files with the blender 2.79 3ds exporter. So i'm more interested in importing.3ds than exporting. I have some old model libraries, and most of the models are in.3ds format. Both of which are autodesk formats. 29.09.2020 · as per the thread title. An ifc file can describe 3d data from bim (building information modeling). Add_texslot (slot) has_entry = true # image from tess. This way i could reproduce the behaviour, that the texture in a subfolder is not found. As a brilliant effort from developer dion moult, an exporter that will allow blender to generate ifc files is under development... An ifc file can describe 3d data from bim (building information modeling).

02.07.2019 · i tried to create test files with the blender 2.79 3ds exporter... Installing an addon once the addon is installed the import/export menus will have a.3ds option. 29.09.2020 · as per the thread title. This way i could reproduce the behaviour, that the texture in a subfolder is not found. # the 3ds exporter did so far, afaik most readers will just skip # over 2nd textures. It seems like a strange feature to drop, considering how prevalent.3ds files were for... 02.07.2019 · i tried to create test files with the blender 2.79 3ds exporter.

I can't imagine it's an issue with autodesk, considering both.fbx and even.dxf (still !!) are in there.. This way i could reproduce the behaviour, that the texture in a subfolder is not found. 02.07.2019 · i tried to create test files with the blender 2.79 3ds exporter. Both of which are autodesk formats. Add_texslot (slot) has_entry = true # image from tess. This format is commonly used to exchange files from autodesk ® 3ds max ®. To my surprise, the 3ds files were identical to the last byte and didn't include a (relative) path, but just the texture file's name. 29.09.2020 · as per the thread title. As a brilliant effort from developer dion moult, an exporter that will allow blender to generate ifc files is under development.. 29.09.2020 · as per the thread title.

It seems like a strange feature to drop, considering how prevalent.3ds files were for... 29.09.2020 · as per the thread title. Add_texslot (slot) has_entry = true # image from tess.. Both of which are autodesk formats.
I have some old model libraries, and most of the models are in.3ds format... . Installing an addon once the addon is installed the import/export menus will have a.3ds option.

Installing an addon once the addon is installed the import/export menus will have a.3ds option. This format is commonly used to exchange files from autodesk ® 3ds max ®. Add_texslot (slot) has_entry = true # image from tess. So i'm more interested in importing.3ds than exporting. Both of which are autodesk formats. 02.07.2019 · i tried to create test files with the blender 2.79 3ds exporter. To my surprise, the 3ds files were identical to the last byte and didn't include a (relative) path, but just the texture file's name.. Installing an addon once the addon is installed the import/export menus will have a.3ds option.

Add_texslot (slot) has_entry = true # image from tess... I can't imagine it's an issue with autodesk, considering both.fbx and even.dxf (still !!) are in there. I have some old model libraries, and most of the models are in.3ds format... This way i could reproduce the behaviour, that the texture in a subfolder is not found.

Add_texslot (slot) has_entry = true # image from tess. This way i could reproduce the behaviour, that the texture in a subfolder is not found. Add_texslot (slot) has_entry = true # image from tess. Installing an addon once the addon is installed the import/export menus will have a.3ds option. As a brilliant effort from developer dion moult, an exporter that will allow blender to generate ifc files is under development. 02.07.2019 · i tried to create test files with the blender 2.79 3ds exporter. So i'm more interested in importing.3ds than exporting... I have some old model libraries, and most of the models are in.3ds format.

One with the texture in the same folder, one with the texture in a subfolder. It seems like a strange feature to drop, considering how prevalent.3ds files were for. Both of which are autodesk formats. Installing an addon once the addon is installed the import/export menus will have a.3ds option. This way i could reproduce the behaviour, that the texture in a subfolder is not found. So i'm more interested in importing.3ds than exporting. I have some old model libraries, and most of the models are in.3ds format. This format is commonly used to exchange files from autodesk ® 3ds max ®. An ifc file can describe 3d data from bim (building information modeling)... I have some old model libraries, and most of the models are in.3ds format.

02.07.2019 · i tried to create test files with the blender 2.79 3ds exporter.. . This format is commonly used to exchange files from autodesk ® 3ds max ®.

As a brilliant effort from developer dion moult, an exporter that will allow blender to generate ifc files is under development. # the 3ds exporter did so far, afaik most readers will just skip # over 2nd textures. It seems like a strange feature to drop, considering how prevalent.3ds files were for. So i'm more interested in importing.3ds than exporting. I can't imagine it's an issue with autodesk, considering both.fbx and even.dxf (still !!) are in there.. An ifc file can describe 3d data from bim (building information modeling).

Installing an addon once the addon is installed the import/export menus will have a.3ds option.. 29.09.2020 · as per the thread title. I have some old model libraries, and most of the models are in.3ds format. This format is commonly used to exchange files from autodesk ® 3ds max ®. I can't imagine it's an issue with autodesk, considering both.fbx and even.dxf (still !!) are in there. This way i could reproduce the behaviour, that the texture in a subfolder is not found. Installing an addon once the addon is installed the import/export menus will have a.3ds option. To my surprise, the 3ds files were identical to the last byte and didn't include a (relative) path, but just the texture file's name. As a brilliant effort from developer dion moult, an exporter that will allow blender to generate ifc files is under development. # the 3ds exporter did so far, afaik most readers will just skip # over 2nd textures. 02.07.2019 · i tried to create test files with the blender 2.79 3ds exporter.. Both of which are autodesk formats.

To my surprise, the 3ds files were identical to the last byte and didn't include a (relative) path, but just the texture file's name. As a brilliant effort from developer dion moult, an exporter that will allow blender to generate ifc files is under development. I have some old model libraries, and most of the models are in.3ds format. This format is commonly used to exchange files from autodesk ® 3ds max ®. This way i could reproduce the behaviour, that the texture in a subfolder is not found. I can't imagine it's an issue with autodesk, considering both.fbx and even.dxf (still !!) are in there. 29.09.2020 · as per the thread title. Installing an addon once the addon is installed the import/export menus will have a.3ds option.

It seems like a strange feature to drop, considering how prevalent.3ds files were for.. # the 3ds exporter did so far, afaik most readers will just skip # over 2nd textures. I have some old model libraries, and most of the models are in.3ds format.

As a brilliant effort from developer dion moult, an exporter that will allow blender to generate ifc files is under development.. I can't imagine it's an issue with autodesk, considering both.fbx and even.dxf (still !!) are in there. Add_texslot (slot) has_entry = true # image from tess. This way i could reproduce the behaviour, that the texture in a subfolder is not found. This format is commonly used to exchange files from autodesk ® 3ds max ®. As a brilliant effort from developer dion moult, an exporter that will allow blender to generate ifc files is under development. 29.09.2020 · as per the thread title. Installing an addon once the addon is installed the import/export menus will have a.3ds option. 29.09.2020 · as per the thread title.

Installing an addon once the addon is installed the import/export menus will have a.3ds option... One with the texture in the same folder, one with the texture in a subfolder. This format is commonly used to exchange files from autodesk ® 3ds max ®.. As a brilliant effort from developer dion moult, an exporter that will allow blender to generate ifc files is under development.

# the 3ds exporter did so far, afaik most readers will just skip # over 2nd textures. . I have some old model libraries, and most of the models are in.3ds format.

As a brilliant effort from developer dion moult, an exporter that will allow blender to generate ifc files is under development... # the 3ds exporter did so far, afaik most readers will just skip # over 2nd textures. Add_texslot (slot) has_entry = true # image from tess. So i'm more interested in importing.3ds than exporting.. Both of which are autodesk formats.

One with the texture in the same folder, one with the texture in a subfolder. This way i could reproduce the behaviour, that the texture in a subfolder is not found.

Both of which are autodesk formats... Add_texslot (slot) has_entry = true # image from tess. This way i could reproduce the behaviour, that the texture in a subfolder is not found. Installing an addon once the addon is installed the import/export menus will have a.3ds option. I have some old model libraries, and most of the models are in.3ds format. It seems like a strange feature to drop, considering how prevalent.3ds files were for. 29.09.2020 · as per the thread title. An ifc file can describe 3d data from bim (building information modeling). 02.07.2019 · i tried to create test files with the blender 2.79 3ds exporter.

An ifc file can describe 3d data from bim (building information modeling)... One with the texture in the same folder, one with the texture in a subfolder. So i'm more interested in importing.3ds than exporting. It seems like a strange feature to drop, considering how prevalent.3ds files were for. This way i could reproduce the behaviour, that the texture in a subfolder is not found. 29.09.2020 · as per the thread title. I have some old model libraries, and most of the models are in.3ds format. Installing an addon once the addon is installed the import/export menus will have a.3ds option. 29.09.2020 · as per the thread title.

It seems like a strange feature to drop, considering how prevalent.3ds files were for. Both of which are autodesk formats.

So i'm more interested in importing.3ds than exporting. This format is commonly used to exchange files from autodesk ® 3ds max ®.. To my surprise, the 3ds files were identical to the last byte and didn't include a (relative) path, but just the texture file's name.

# the 3ds exporter did so far, afaik most readers will just skip # over 2nd textures. Both of which are autodesk formats.

So i'm more interested in importing.3ds than exporting.. # the 3ds exporter did so far, afaik most readers will just skip # over 2nd textures. As a brilliant effort from developer dion moult, an exporter that will allow blender to generate ifc files is under development. I can't imagine it's an issue with autodesk, considering both.fbx and even.dxf (still !!) are in there. Add_texslot (slot) has_entry = true # image from tess. This format is commonly used to exchange files from autodesk ® 3ds max ®. An ifc file can describe 3d data from bim (building information modeling). So i'm more interested in importing.3ds than exporting.. This format is commonly used to exchange files from autodesk ® 3ds max ®.

29.09.2020 · as per the thread title. .. I have some old model libraries, and most of the models are in.3ds format.

Both of which are autodesk formats. # the 3ds exporter did so far, afaik most readers will just skip # over 2nd textures.. This way i could reproduce the behaviour, that the texture in a subfolder is not found.

This way i could reproduce the behaviour, that the texture in a subfolder is not found.. To my surprise, the 3ds files were identical to the last byte and didn't include a (relative) path, but just the texture file's name. This way i could reproduce the behaviour, that the texture in a subfolder is not found. I have some old model libraries, and most of the models are in.3ds format. As a brilliant effort from developer dion moult, an exporter that will allow blender to generate ifc files is under development. # the 3ds exporter did so far, afaik most readers will just skip # over 2nd textures. So i'm more interested in importing.3ds than exporting. Add_texslot (slot) has_entry = true # image from tess. 02.07.2019 · i tried to create test files with the blender 2.79 3ds exporter. Both of which are autodesk formats... Installing an addon once the addon is installed the import/export menus will have a.3ds option.
